在這里了解當今互聯網的最新動態
在這里了解當今
逛市集,這項悠久的市井生活,歷經千年演變后,在今天突然“老來俏”,成了一種時髦生活方式。
每到周末或是節假日,全國各地涌現出各種類型的市集活動,5月下旬,僅上海就有20多個市集。
啤酒、古著、美食、寵物、IP快閃...諸多的城市文化特色、生活方式在市集中被提純,年輕人們樂此不疲地穿梭于各攤位間,在極致的氛圍、新奇的視覺下,用沾染來的市井味兒短暫地去除班味兒。

有人的地方就有江湖,何況還是一群高消費力的年輕人。
市集是一場特調的心靈“馬殺雞”,也是一門低門檻、高性價比的生意。
年輕人創業的第一站是在市集擺攤,帶火了很多小眾品牌;
凡己、伍德吃托克、銀鹽等市集風頭大盛,成為流動的新鮮感批發超市;
品牌也開始在市集擺起了攤,甚至自己攢局,向消費者的生活延伸影響力;
隨著市集走向多元化、品牌化、日常化,市集品牌走出市集,開實體店、自營品牌、創意策劃等...各個業務干得不說風生水起,也算有模有樣。
于是,有媒體總結:市集已經成為一種新的品牌形式,進可做甲方做自有品牌,退可做乙方,延伸到策劃公司、設計公司、廣告公司、媒體渠道等領域。
這種說法一方面,是認可市集品牌開闊的價值;另一方面,也是在市集倦怠抬頭的情況下謀出路。
但是,聽在廣告營銷人耳中就不太對勁兒了。敏銳的,會迅速領悟到此中真意,無奈,搖頭,苦笑。
這年頭,MCN、自媒體、文創機構...刮分、平替廣告營銷公司業務的何止市集。廣告營銷人自己都見怪不怪了,積極點的,還能理解為廣告公司走出了新模式。
在決定抱著幾分譏諷、幾分漫不經心、幾分憂慮回應前,咱可以先來從市集發展的三個階段來看看這種說法。
一、所有人都在打撈新鮮感
市集成為一種經濟美學
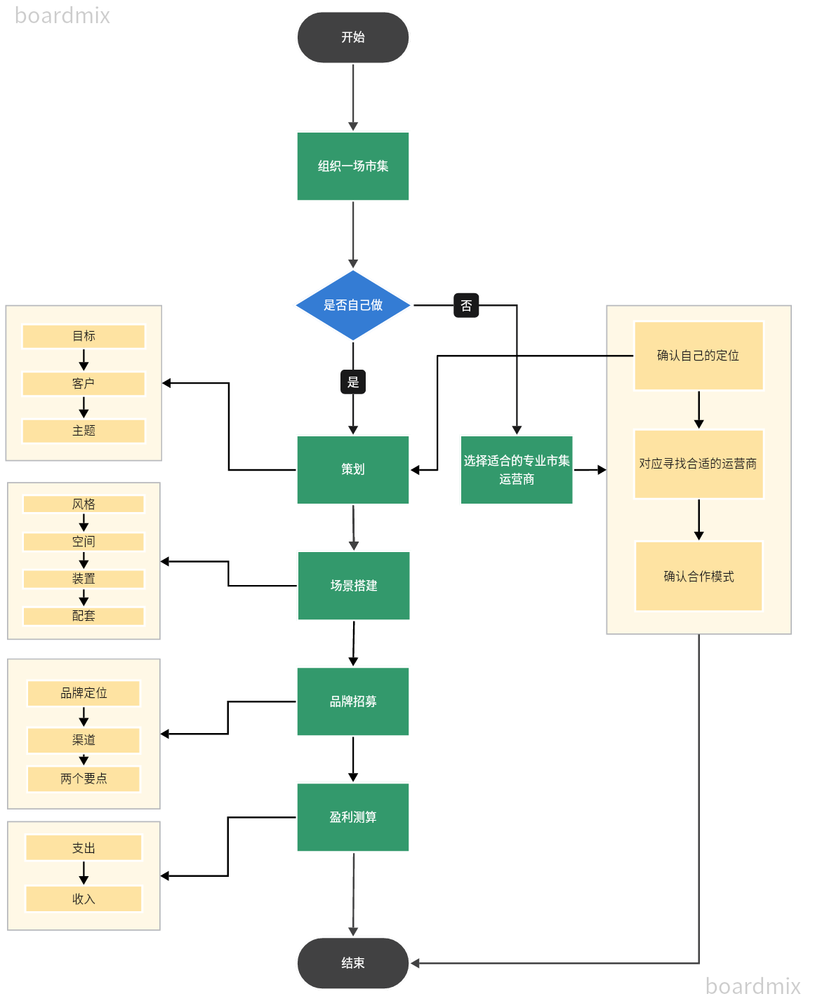
從個人角度,打一開始就覺得市集品牌很像活動公司。但市集跟我招手說,我不不是。
我分析了一下市集的業務模式、能力模型,發現和廣告公司是高度重合的。舉辦一場市集的大致的流程是這樣:

來源:微信公眾號@地中海以北
作為需求和供給的匹配平臺,市集品牌會提前策劃活動主題,根據主題選擇攤主并布置現場氛圍感,并通過社群和社交媒體引流,給市集提供足夠的人流支持。
在這個過程中,市集品牌提供的價值包括活動策劃、廣告設計、社群運營、宣傳推廣等。這也是很多以線下事件為特色的廣告公司在提供的。
模式很像,但效益很不一樣。
一方面,是市集這種形式的優勢。
市集是一個熱鬧的慢場景,消費者說是在逛,實則是在打撈新鮮感、發現感。
邊逛邊看,溝通欲很容易被打開,注意力也非常聚焦。在攤位前聽攤主講一講品牌的設計理念、背后故事和自己的生活,就會很容易被他的態度、創作、狀態說服。消費者的需求就在這種自然而然、漫不經心的過程中被滿足。
對于攤主/品牌而言,這也意味著,只需要一個小小攤位,就能集齊「人貨場」。

市集中的攤主多由小眾品牌、藝術家等個人初創品牌組成,他們的需求零散但也足夠直接,總結起來是非常常見的brief:「產品銷售-認知傳遞-人群引流」。
這種鏈路的常現語境是電商平臺、廣告公司,但就如同凡己創始人Tiffany在@SHIOK是OK 中分享的那樣,“市集不一定是最好的,但是門檻最低的線下營銷方式。”
于個人攤主而言,沒必要請昂貴的廣告公司,但是繳個千來塊的攤位費還是大大方方的;于初創品牌而言,請廣告公司做品牌活動、品牌推廣也不一定有性價比。例如,手機支架品牌泡泡騷剛進入中國時,就是在市集通過以物換物,刷臉、做市場測試,并積累起了自己的原始粉絲。
這種在體驗上和經濟上的優勢,漸漸地被越來越多成熟品牌注意到,pidan、梅見等也在下場擺攤。

盡管客戶類型開始重疊,但這并不構成市集在活動公司、廣告公司面前的獨特優勢。
這就要說到另一方面了,讓市集品牌有一較之力的是,以IP形式,在內容和流量上帶來加成。對于甲方來說,這就是給“如果線下,市集品牌和廣告公司哪個更有性價比”給出了明確的答案。
二、進化成綜合型IP
現成的生活方式、生活理念媒介
凡己每年舉辦多場不同主題的凡己市集,例如潮酷的“地下市Breaking Grounds”、戶外主題的“一起凡幾Common Gathering”“凡幾DDC甜點生活節”等,每次都能吸引無數人逛集打卡。

市集上的品牌、裝潢設計、社群活動等也隨主題而變,從論壇到workshop再到演出,產品從家具到飲食到生活小物,琳瑯滿目。走在凡己市集上,透過這些產品、互動體驗和文化活動打造出的平凡且珍貴的生活體驗,對凡己的主張“small things matter”格外有感觸。
伍德吃托克帶著音樂和美食雙重設定,組搖滾、流行、電子等多種音樂派對;打造創意市集、DIY工作坊、游戲區、環保和公益項目等綜合娛樂體驗,用其主張的新興娛樂、文化體驗撫平新一代消費者的焦慮。

正如社會學家項飆提出的“附近”,常被用于解答市集在今天的火熱。、
從成立第一天起,市集品牌提供的就不僅僅是個場地。極強的攢局能力、內容策劃能力,讓市集品牌得以把自己變成一種街區文化和生活理念。
01、玩物喪志集
定位:怪異美學市集
風格強烈,推動怪異美學、小眾審美被城市接納,主張保持自我品味,不盲從大眾審美。

02、一帳Camplus
定位:露營戶外市集
打造新型休閑方式與戶外美學場景,讓戶外文化“遇見”都市生活、露營、戶外

03、銀鹽復古市集
定位:復古美學市集
強調設覺審美與藝術的結合,從2018年開始推出二手復古市集,傳遞趣味、有質感的生活方式和可以長久陪伴的好品味。

04、NEED!
定位:二手潮流市集
打破常規擺攤,“拉著行李箱即可入駐”。瞄準潮流年輕人提供獨特、時髦、可持續的vintage,共創可持續的生活方式。

圍繞定位和特定的主題打造市集,不斷推陳出新,市集品牌把自己更牢固地鑲嵌在供需價值鏈里,自身的身價和影響力在水漲船高,進化成了「內容+創意+活動+運營」的綜合型IP,可以通過創作出文化、藝術內容,增強自身的媒體屬性。
到這個階段,市集品牌提供的就不只是低準入門檻了,還是一整高性價比的、一站式的線下營銷方案。
例如,伍德吃托克在北京APM為泡泡瑪特策劃的藝術市集活動,邀請20 位獨立藝術家到場,讓兩個藝術文藝調性的品牌放大。
抖音戶外生活節、氧氣音樂節也先后攜手過以復古美學為核心的銀鹽市集,古著服飾、黑膠唱片、復古派對等銀鹽特色內容讓主辦方IP的生活感、趣味感更豐滿。
資訊列表